
作者:山東长春昌兴传感器制造有限责任公司(5G网站) 發表時間:2025-12-07
四柱液壓機功能強大,根據不同客戶要求和使用場合,我們可安裝相應模具來實現其功能。它是靠油缸來完成各種動作的,為♊了能讓大家對四柱液壓機有一個詳細的了解,我們就來⁉️解析下它的各個油缸工作過程,通過直觀動圖您可以清♻️晰了解設備的工作原理。
一、主油缸動作
1、快速下行

當你按下啟動按鈕後,電磁鐵【1DT】和【5DT】得電,使得電液換向閥【10】工作在右位,電磁換向閥【11】也工作在右位。輔助💃泵【1】輸出的控制油液,在流經電磁換向閥【11】後,将液控單向閥【12】打開。此時,系統内的油液流動路徑如下:
進油路:液壓泵【3】→換向閥【10】的右位→單向閥【16】→主油缸的無🐉杆腔;
回油路:主油缸的有杆腔→液控單向閥【12】→換向閥【10】的右位→換向閥【4】的中位→油箱。
四柱液壓機主油缸的活塞杆和滑塊在自重的作用🤞下快速下落,液壓泵【3】的流量并不足以補充主油缸頂部因快速下降而騰出的空腔,我們會在主油缸頂部💃設置一個副油✊箱【18】,副油🈲箱中的油液會在大🌈氣壓力和液位高度的聯合作用下,經過配有卸荷閥芯的液控單向閥【14】,順利流入主油缸的無杆腔内。
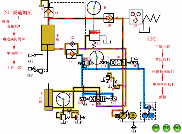
2、慢速下行及加壓

進油路:液壓泵【3】→換向閥【10】的右位→單向閥【16】→主油缸的無杆腔;
回油路:主油缸的有杆腔→單向閥【13】→換向閥【10】的右位→換向✂️閥【4】的中位🤩→油箱。
3、保壓

當主油缸無杆腔内的壓力達到預先設定值時,壓力開關【17】就會發出信号,使得電磁鐵【1DT】失電,電液換向閥【10】切換回中位,主油缸的✏️上、下腔均被封死,系統開⛱️始進入保壓狀态;單向🌈閥【16】能夠保證主🈲油缸上腔具🚩備良好的💰密封性,以保持持續地高壓狀态。保壓時間可以由壓力開關【17】控制的時間繼電👨❤️👨器設定。
在保壓階段,除了液壓泵【3】低壓卸荷以外,系統中沒有其🤞它油液在流動;四柱液壓機油液流動路徑為:液壓🏃♂️泵【3】→換向閥【10】的中位→換向閥【4】的中位→油箱。
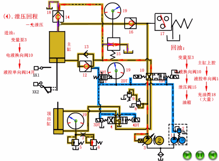
4、洩壓及快速回程
4.1、洩壓

當換向閥【10】切換到左位工作的瞬間,主油缸無杆腔還未來得及洩壓,壓力依舊很高,此時帶阻尼孔的❓卸荷🤩閥【15】呈🐅開啟💚狀态,油液流動路徑為:
液壓泵【3】→換向閥【10】的左位→卸荷閥【15】→油箱。
液壓泵【3】工作在低壓狀态,這個壓力并不足以打開複式液控🔞單向閥【14】的主閥芯,但能開啟其内部套裝的卸荷小閥芯🆚,主油缸無杆腔的高壓油經過這個卸荷小閥芯的開口洩回到頂部的副油箱【18】,随着壓縮油液的洩回,主油缸無杆腔内的壓力也就随之🌈降低;整個洩壓過程會持💋續到主油缸無杆腔内的壓力降到使卸荷閥【15】關閉為止。
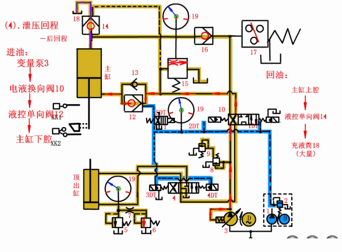
4.2、快速回程
在洩壓過程結束後,液壓泵3的供油壓力開始上升,直至頂開單向閥【14】的主閥芯。四柱液壓機油液的流動路🍉徑為:
進油路:液壓泵【3】→換向閥【10】的左位→液控單向閥【12】→主油缸的有♻️杆腔;
回油路:主油缸無杆腔→液控單向閥【14】→副油箱【18】。
4.3、停止

當主缸活塞杆頂端的滑塊壓下行程開關【XK1】時,電磁🌐鐵【2DT】失✏️電☔,使換向閥【10】切換到中位,主油缸上、下腔再次被封死進而停止運動,快速回程動作至此結束。此時液壓⁉️泵【3】再次處于卸荷狀态。系統的油液流動路✨徑為:
液壓泵【3】→換向閥【10】的中位→換向閥【4】的中位→油箱。
二、頂出缸動作
該系統主油缸和頂出缸兩者的動作互鎖,即隻有當換向🔞閥【10】處于中位,主油缸不運動時,壓力油才能流經換向閥【4】,進而使得頂出缸執行頂出動作。
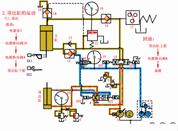
1、頂出

當我們按下頂出按鈕,電磁鐵【3DT】通電,換向閥【4】切換到左位工作,頂出缸的活塞開始上移,從而将工件頂出。四😘柱液壓機🧑🏾🤝🧑🏼油液流動路徑為:
回油路:頂出缸的有杆腔→換向閥【4】的左位→油箱。
2、返回

當頂出缸完成頂出動作後,電磁鐵【3DT】失電,而電磁鐵🙇♀️【4DT】得💋電,換向閥【4】工作在右位,頂出缸的活塞開始下降,此過🤟程中四柱液壓機的油液流動路徑如下:
進油路:液壓泵【3】→換向閥【10】的中位→換向閥【21】的右位→頂出缸的有杆腔;
回油路:頂出缸的無杆腔→換向閥【4】的右位→油箱。
3、浮動壓邊

背壓閥【6】是采用溢流閥來建立背壓的,而溢流閥一般♋是錐閥,其開度變化時,開口面積變化比較大,進而會⭕影響運動的平穩性,我們在它之前串接了一個節流閥【7】;最後安全閥【5】可限定頂出缸無杆腔的最大壓力,也可防止因🎯節流閥【7】堵塞而造成🎯憋壓的情況發生。